智能自控第六大股东拟减持355万股,或套现近3000万元,公司上半年净利锐减四成

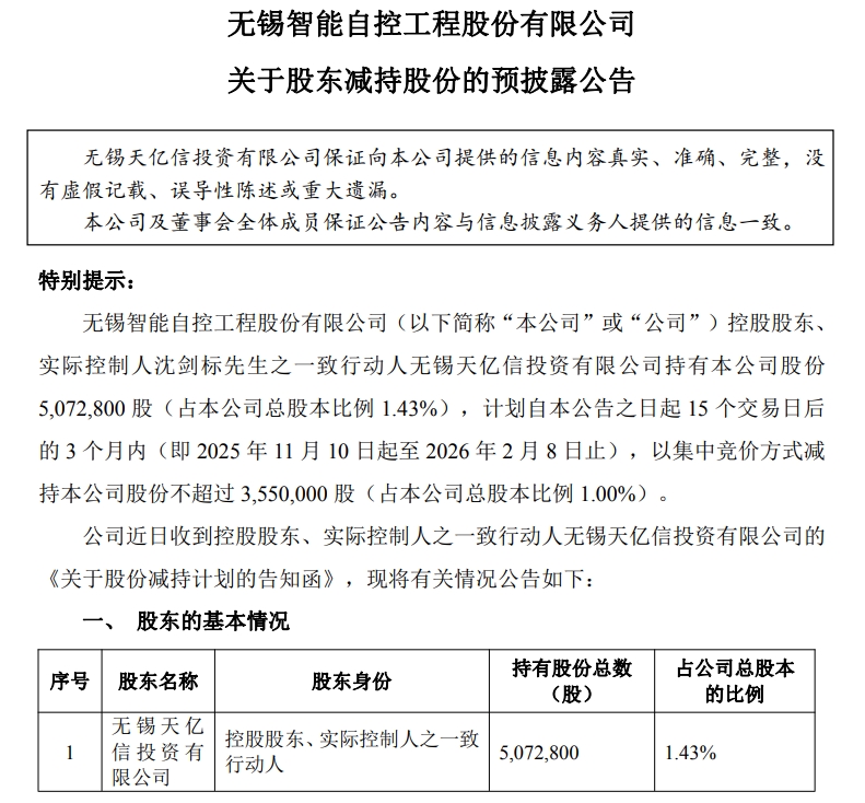
10月19日,智能自控(002877)公告,股东无锡天亿信投资有限公司计划在2025年11月10日至2026年2月8日期间,通过竞价交易方式减持不超过355.00万股,占总股本的1%。
本次减持原因为股东自身经营需求,股份来源为首发前取得的股份及首发后资本公积转增的股份。截止目前,无锡天亿信投资有限公司持股数量507.28万股,占总股本比例为1.43%。截至2025年上半年,无锡天亿信投资有限公司是公司的第六大股东。
按照最新收盘价8.33元测算,本轮无锡天亿信投资有限公司套现金额可能约合2957.15万元。
无锡智能自控工程股份有限公司的主营业务是设计、研发、生产和销售全系列智能控制阀产品。公司的主要产品是P系列单座套筒阀、M系列套筒调节阀、W系列蝶阀、R系列球阀、Z系列闸阀、F系列衬里阀、Y系列自力式调节阀、V系列角阀。
业绩方面,据智能自控公布的2025年半年报,公司上半年营业收入为5.03亿元,同比下降7.8%;归母净利润为2038万元,同比下降41.0%;扣非归母净利润为1797万元,同比下降45.8%;经营现金流净额为-971万元,同比增长87.1%;EPS(全面摊薄)为0.0573元。
(文章来源:深圳商报·读创)
- 随机文章
- 热门文章
- 热评文章
- BREITLING 百年灵 TOP TIME 系列 B01 DEUS 计时码表黑色表盘机械男表 AB01765A1B1X1
- 江南华南西北地区东部等地有分散性强降雨
- 江南华南分散性强降雨天气持续 北方又将有降雨过程
- 邂逅中式浪漫!全国七夕天气地图出炉 提前解锁出行攻略
- 从“味蕾营销”看重庆文旅消费新变化
- 当国歌在影院里响起!
- 怎样才是科学骑行?——你关心的“骑行热”健康贴士看这里
- 星空有约|月掩角宿一、火木极近……8月天宇好戏连台
- 渝滇黔鄂陕及华北东北等地有强降雨
- 全国大型法医学术交流研究生首次担纲当主角成果亮眼
- 林戈:中国生殖医学的四十年,实现从“能生”到“优生”迈进
- 4个变美小妙招,值得坚持 | 科普时间
- “援藏大棚”跨越高原落地西藏年楚河畔 1800余户农牧民受益
- 1《汉口路上》:勾连今昔的上海“荡马路”指南
- 2“凯里酸汤”长桌宴,一场美食文化之旅
- 32024全国青少年信息素养大赛总决赛圆满闭幕
- 4“穿越”三千年的探寻,殷墟商文明何以流量不止?
- 5十个维度看中国|挑战用一百块钱打卡上海小吃 感受“city度”
- 6冬季,糖尿病患者如何控好血糖?生活方式干预能替代药物治疗吗?| 时令节气与健康
- 7这份假期天气预报请查收!
- 8第七届进博会交通保障升级 出租车地铁支持外卡支付
- 9追光|不屈的灵魂 铸就体育荣光
- 10黑龙江:“双语”民族调解室 “调”出和谐新乡村
- 11京东 明星送好礼 完成随机任务领随机京豆
- 12亚冬会 | 哈尔滨亚冬会探馆
- 13符文战场正式定名 英雄联盟对战卡牌游戏即将登场
- 1crocs 卡骆驰 Literide 360 儿童户外拖鞋
- 2HELLY HANSEN 哈雷汉森 Odin 男子弹力夹克
- 3CHINA TELECOM 中国电信 封神卡 20年29元月租(135G全国流量+100分钟通话+自主激活)
- 4玩模总动员:让火焰净化一切!HEX 炎魔之王拉格纳罗斯 1/6 雕像 开箱
- 5可carry亦可辅助的果岭风扇
- 6QCY H3 主动降噪头戴蓝牙耳机
- 7好吃的巧克力排行前十名?哪种人气最高好吃?
- 8兰空图床,这个图床工具牛大啦!10分钟快速部署。
- 9不锈钢锅发黑怎么办?涂点这个东西,擦一擦,瞬间光亮如新
- 10【咖啡】1000元以下15台半自动咖啡机云选购攻略
- 11电脑技巧:推荐一款非常棒的截图软件X-Snip,值得收藏!
- 12“穷鬼天堂”,这些家居品,换个思路买,省下一个亿
- 13一键生成!4款超火视频自动生成器,你值得拥有!
美好生活




