-
海南离岛且离境旅客免税购物金额突破2000万元,海南离岛且离境旅客免税购物金额突破2000万元
-
中东嘉宾站台,极石汽车欲借海外口碑反攻国内市场
-
凌晨全线跳水!美联储降息大消息!
-
机器人冲刺A股又添一例 行业掀IPO热潮 机构:2026年步入“10-100”阶段
-
守护电网核心资产:安科瑞Acrel-2000T无线测温系统,以准确感知为变压器、开关柜等关键设备提供寿命保障
-
新品发布 | 福禄克Fluke TiS55/65/75 PRO红外热像仪
-
中国铁路元旦假期运输启动 预计发送旅客7780万人次,中国铁路元旦假期运输启动 预计发送旅客7780万人次
-
凌晨重磅!美联储,大消息!白银,大逆转!特朗普,突发威胁
-
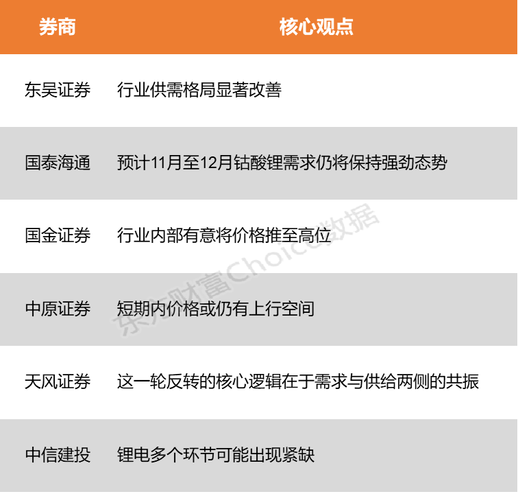
重磅!固态电池“标尺”来了 首个国家标准出炉 门槛大幅提升(附股)
-
中东局势硝烟又起 沙特缘何公开怒斥阿联酋?
美好生活








